海洋好氧甲烷氧化菌:潜在的海洋N2O排放源
近日,华东师范大学河口海岸全国重点实验室滨海湿地微生物生理生态研究团队通过分析全球海洋宏基因组,发现含有羟胺氧化还原酶HAO的MOB在各类海洋环境中广泛存在,尤其在甲烷渗漏区和河口区域丰度更高。相关成果以Ammonia oxidation by aerobic methanotrophs as a source of marine nitrous oxide为题发表在国际微生物生态权威刊物The ISME Journal。该研究成果第一作者为华东师范大学河口海岸全国重点实验室已毕业博士生杨赛,通讯作者为董宏坡研究员。
甲烷(CH₄)是全球第二大温室气体,其全球增温潜势约为二氧化碳的25倍,对气候变化具有深远影响。在有氧条件下,好氧甲烷氧化菌(MOB)可通过颗粒型甲烷单加氧酶(pMMO)或可溶性甲烷单加氧酶(sMMO)将甲烷氧化为甲醇,从而阻止甲烷向大气释放。据估计,近海区域(水深小于50米)每年产生的甲烷中,约一半可被近海好氧甲烷氧化菌所消耗。传统观点认为MOB仅存在于有氧环境中,然而近年研究发现,它们在各类缺氧环境(如湖泊、海洋水体和沉积物)中也广泛存在。这类缺氧环境通常富含氨。由于甲烷与氨具有相似化学结构,甲烷单加氧酶难以将二者完全区分,因此可将氨氧化为羟胺(NH₂OH),后者对多数微生物具有毒性。为解毒,某些甲烷氧化细菌被证实编码羟胺氧化还原酶(HAO),可将羟胺进一步氧化为一氧化氮或亚硝酸盐。在缺氧或低氧条件下,这些产物被还原生成一氧化二氮(N₂O)——一种强效温室气体。目前,羟胺氧化还原酶仅在陆地来源的甲烷氧化细菌纯培养株中被鉴定,其在海洋环境中的分布特征与生态功能尚不明确。
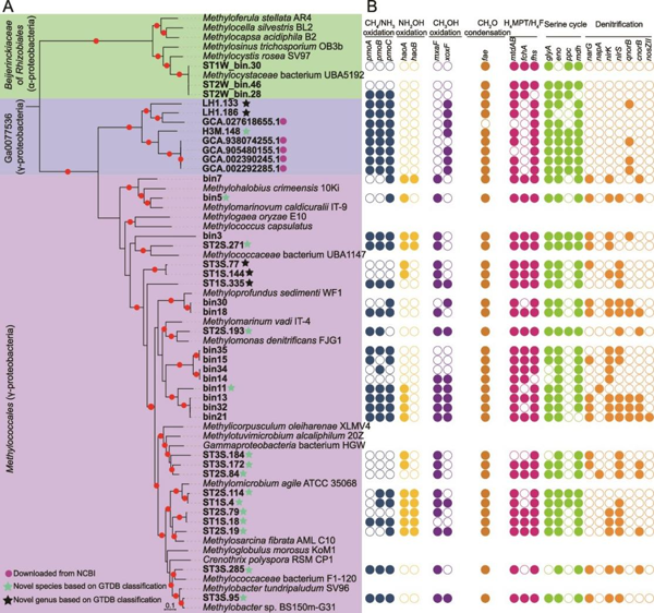
华东师范大学河口海岸全国重点实验室滨海湿地微生物生理生态研究团队通过分析全球海洋宏基因组,发现含有羟胺氧化还原酶HAO的MOB在各类海洋环境中广泛存在,尤其在甲烷渗漏区和河口区域丰度更高(图一)。其中,γ-变形菌(Gammaproteobacteria)分布最广泛。通过基因组组装,团队在γ-变形菌纲中鉴定到一个以前未发现的具有潜在好氧甲烷氧化能力的目—Ga0077536,这表明海洋有氧甲烷氧化菌多样性仍有待深入探索。此外,在一个隶属于γ--变形菌MOB组装基因组中发现从硝酸盐到氮气的完整反硝化途径(图二),这是首次在MOB中鉴定到该途径。基于上述发现,研究团队推测MOB是海洋N2O的一个潜在的源。
图1 全球海洋MOB 中mHAO蛋白A亚基系统发育树及haoA基因分布
图2 从海洋宏基因组中组装的MOB MAGs系统发育树和代谢潜力
为了验证上述假设,研究团队从长江口采集了水体和沉积物样品,并对好氧甲烷氧化菌(MOB)进行富集培养。通过添加传统氨氧化微生物抑制剂以及在无氨培养基中进行多轮传代培养,两个月后获得了不含传统氨氧化微生物、MOB含量较高的富集体系。随后,基于该富集体系,研究人员分析了MOB持续进行氨氧化的能力,结果显示该体系可维持长达144小时的氨氧化过程,持续将氨氧化为硝酸盐,并伴随N₂O的产生。利用¹⁵N标记的¹⁵NH₄⁺开展的进一步实验表明,所生成N₂O中的δ¹⁵N值介于977‰至2391‰之间,显著高于同期亚硝酸盐/硝酸盐库中的δ¹⁵N值。这一结果说明,所产生的N₂O至少有一部分直接来源于¹⁵N标记的铵盐库。为进一步支持上述发现,团队进一步比较了添加氨前后样品的宏基因组与转录组数据。分析显示,编码甲烷单加氧酶的转录本在加氨后显著上调,表明甲烷单加氧酶在该富集体系的氨氧化过程中起关键作用。同时,与羟胺氧化相关的转录本也明显上调,提示氨氧化过程可能与N₂O的生成存在代谢偶联。该研究为阐明海洋N₂O的来源及其通量的精确估算提供了重要科学依据。
图3 河口MOB富集物的氨氧化和N2O产生
本研究得到了国家重点研发计划、国家自然科学基金、中央高校基本科研业务费专项资金的资助。
文献信息
Sai Yang, Jiawei Zhang, Yafei Ou, Wenxiao Liu, Xinru Tian, Li-Jun Hou, Hong-Po Dong. Ammonia oxidation by aerobic methanotrophs as a source of marine nitrous oxide. The ISME Journal, Volume 19, Issue 1, January 2025, wraf242.
